市场监管总局关于发布《温室气体自愿减排项目审定与减排量核查实施规则》的公告
为规范温室气体自愿减排项目审定与减排量核查活动,根据《温室气体自愿减排交易管理办法(试行)》(生态环境部 市场监管总局令第31号),经商生态环境部,制定了《温室气体自愿减排项目审定与减排量核查实施规则》,现予公告,自发布之日起施行。
市场监管总局
2023年12月25日
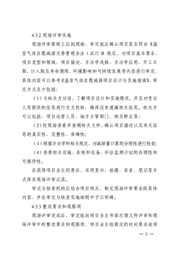
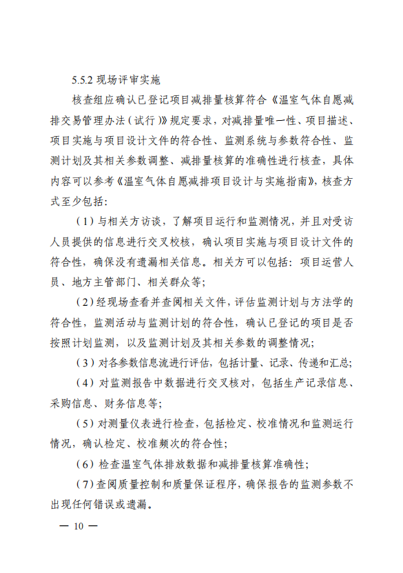
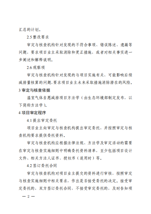
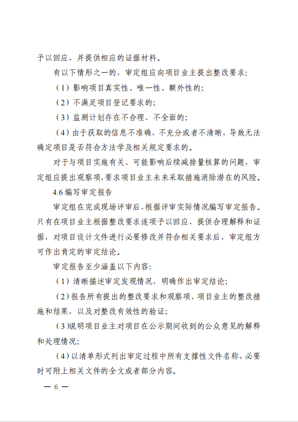
附件如下:
来源:市场监管总局
©内容版权归原创作者所有。图文如有侵权,请留言后台处理
声明:凡注明“来源:XXX”的文章,均转载自其它媒体,转载的目的在传递更多信息,并不代表本公司赞同其观点和对其真实性负责。其它媒体、网站或个人转载使用时必须保留本平台注明的文章来源,并自负法律责任。
- 推动美丽中国目标一步步变为现实——生态环境部有关负责人就《中共中央?国务院关于全面推进美丽中国建设的意见》答记者问2024-01-12
- 点点官网taptapapp下载告诉您国外三联供系统的发展状况2015-10-28
- 北京市人民政府关于印发《北京市碳排放权交易管理办法》的通知2024-03-13
- 水泥窑余热发电为我国水泥工业的发展做出贡献2015-08-26
- 水泥余热发电建设常见的三种合作模式2015-08-26
热门资讯
- 章建华:深入学习贯彻习近平总书记重要讲话精神 以更大力度推动我国新能源高质量发展习近平总书记在中共中央政治局就新能源技术与我国的能...