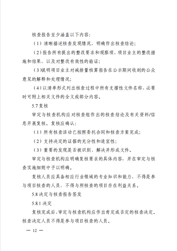
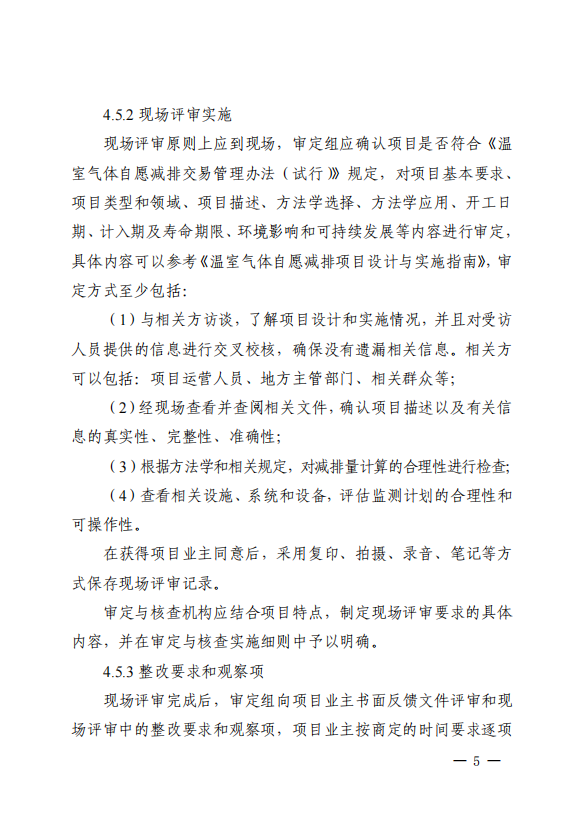
浏览:-
市场监管总局关于发布《温室气体自愿减排项目审定与减排量核查实施规则》的公告
为规范温室气体自愿减排项目审定与减排量核查活动,根据《温室气体自愿减排交易管理办法(试行)》(生态环境部 市场监管总局令第31号),经商生态环境部,制定了《温室气体自愿减排项目审定与减排量核查实施规则》,现予公告,自发布之日起施行。
市场监管总局
2023年12月25日
附件如下:
来源:市场监管总局
©内容版权归原创作者所有。图文如有侵权,请留言后台处理
声明:凡注明“来源:XXX”的文章,均转载自其它媒体,转载的目的在传递更多信息,并不代表本公司赞同其观点和对其真实性负责。其它媒体、网站或个人转载使用时必须保留本平台注明的文章来源,并自负法律责任。
