欢迎来到taptap点点官方网(股票代码:831999)官方网站!

企业邮箱| 联系我们| 网站地图

服务热线: 4000-588-578
您现在所在的位置:首页 > 新闻资讯 > 行业资讯

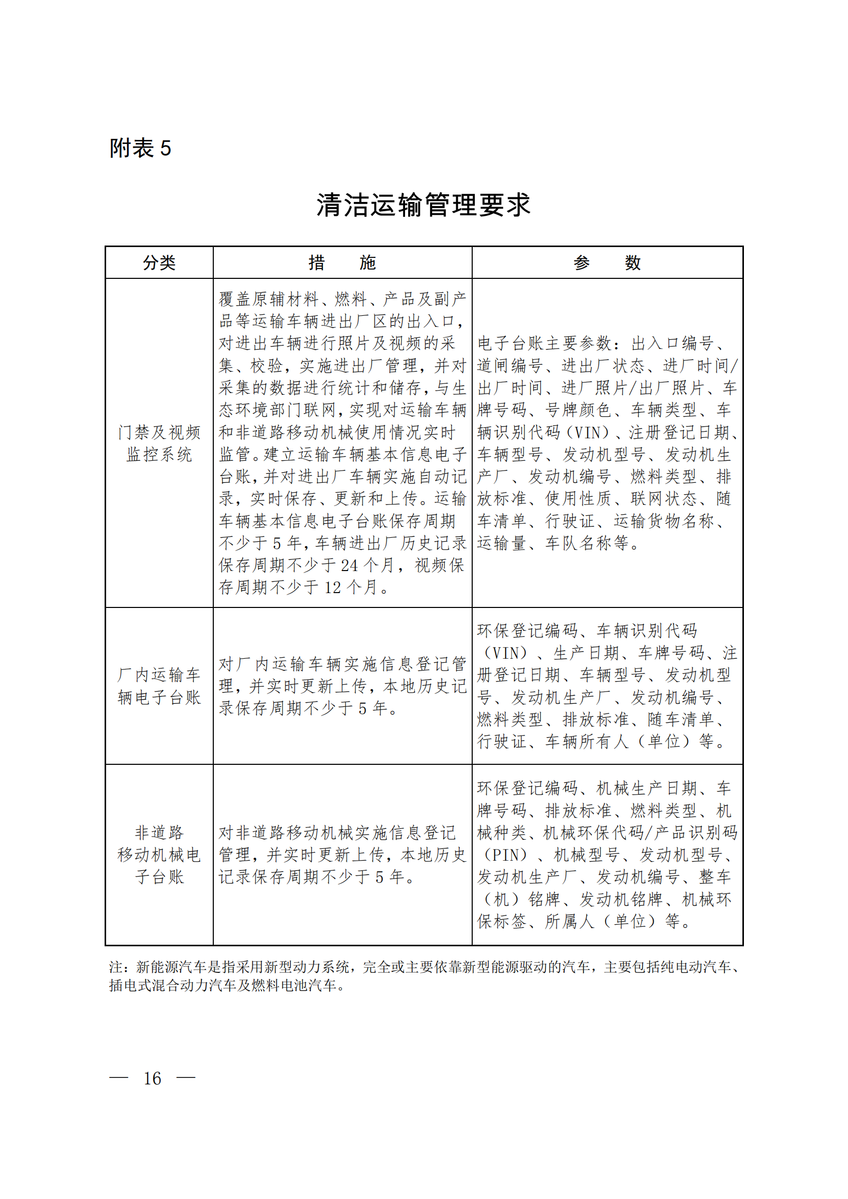
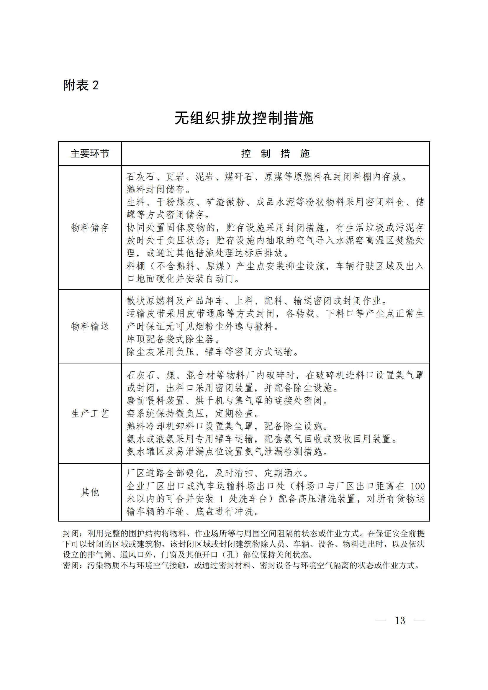
关于印发《关于推进实施水泥行业超低排放的意见》《关于推进实施焦化行业超低排放的意见》的通知

发布日期:2024-01-22 17:17:00 浏览:-| 加入收藏

企业微信截图_202401221427441

各省、自治区、直辖市、新疆生产建设兵团生态环境厅(局)、发展改革委、工业和信息化主管部门、财政厅(局)、交通运输厅(局、委):

现将《关于推进实施水泥行业超低排放的意见》《关于推进实施焦化行业超低排放的意见》印发给你们,请遵照执行。

生态环境部

国家发展改革委

工业和信息化部

财政部

交通运输部

2024年1月15日

(此件社会公开)

抄送:国家铁路局、中国国家铁路集团有限公司。

生态环境部办公厅2024年1月19日印发

W020240119512650483366_00

W020240119512650483366_01


W020240119512650483366_02

W020240119512650483366_03

W020240119512650483366_04

W020240119512650483366_05

W020240119512650483366_06

W020240119512650483366_07

W020240119512650483366_08

W020240119512650483366_09

W020240119512650483366_10

W020240119512650483366_11

W020240119512650483366_12

W020240119512650483366_13

W020240119512651019358_00

W020240119512651019358_01

W020240119512651019358_02

W020240119512651019358_03

W020240119512651019358_04

W020240119512651019358_05

W020240119512651019358_06

W020240119512651019358_07

W020240119512651019358_08

W020240119512651019358_09

W020240119512651019358_10

W020240119512651019358_11

W020240119512651019358_12

W020240119512651019358_13

W020240119512651019358_14


来源:生态环境部

©内容版权归原创作者所有。图文如有侵权,请留言后台处理.

声明:凡注明“来源:XXX”的文章,均转载自其它媒体,转载的目的在传递更多信息,并不代表本公司赞同其观点和对其真实性负责。其它媒体、网站或个人转载使用时必须保留本平台注明的文章来源,并自负法律责任。

京公网安备 11011302005300号

Baidu
ios在taptap怎么下载